检测概述
由于食品指标与成分分析受到越来越广泛的关注,而食品添加剂是食品中的重要组成成分,因而食品添加剂的也同样受到越来越广泛的重视。
检测产品
食品添加剂:
甜味剂、防腐剂、抗氧化剂、漂白剂、着色剂、增稠剂、乳化剂、有机酸、酸度调节剂
抗结剂、消泡剂、抗氧剂、漂白剂、膨松剂、护色剂、调味剂、面粉处理剂
被膜剂、水分保持剂、营养强化剂、防腐保鲜剂、稳定剂、凝固剂、甜味剂
食用色素:
柠檬酸、甜菊糖苷、阿斯巴甜、甜蜜素、芬兰白色素、香兰素、乙基麦芽酚、山梨酸钾、胭脂红、转式脂肪酸、高果糖
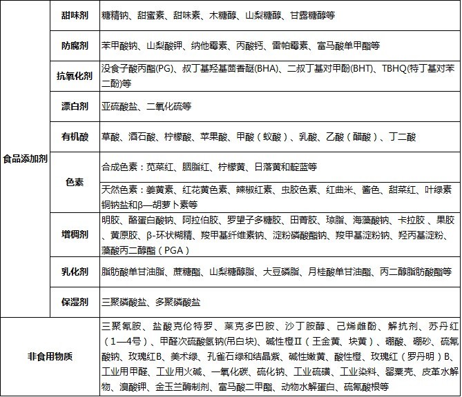
添加剂的分类
天然食品添加剂检测:赤藓糖醇、5’-鸟苷酸二钠、5′-肌苷酸二钠、甜菜红、菊花黄、黑豆红、肉桂油等
合成食品添加剂检测:乳化香精、藻酸丙二醇酯、蔗糖脂肪酸酯、山梨酸钾、山梨酸、胭脂红、糖精钠、植酸(肌醇六磷酸)、甘氨酸(氨基乙酸)、改性大豆磷脂、三聚磷酸钠、味精、红米红、羟丙基淀粉醚、β-环状糊精、甘草酸-钾盐(甘草甜素单钾盐)、甘草抗氧物、天然咖啡因等
注:由于产品种类较多,只展示部分产品,可咨询客服确认具体检测范围。
检测项目

您好,因网站展示有限,我们只对服务范围和项目进行部分列举,如果您未在页面获取您需要的信息,建议您在线咨询客服或者拨打我们的免费咨询热线 15053252131 进行咨询,我们会竭诚为您提供全面的服务介绍!